心臟專科蕭卜源醫師推薦血液淨化,清除膽固醇與三酸甘油脂,有效緩解血管發炎、肩頸痠痛與睡眠困擾。
正欣診所蕭卜源醫師推薦血液淨化,有效降低膽固醇、三酸甘油脂與脂肪肝,改善血管發炎引起的肩頸痠痛與睡眠障礙。
正欣血液淨化療程

一年一度的健康大掃除,遠離心血管疾病!

在現代生活中,長期壓力、不良飲食習慣、環境污染等因素都可能讓血液中的毒素累積,無形中增加心血管健康的風險。正欣診所的血液淨化療程專為您設計,透過雙重過濾技術深層清潔血液,還您純淨健康的體內環境!

您是否有以下狀況?

偏好精緻飲食、經常參加酒局、抽菸、壓力大、睡眠不足,或家族有高血脂或心血管疾病史?這些都是健康的潛在威脅!血液淨化療程幫助您深入排毒,減少血管負擔,讓健康變得觸手可及!

血液淨化是什麼

排除血中廢物找回健康

血管清道夫示意圖,強調膽固醇、三酸甘油脂與低密度脂蛋白的清除率高達50%。

血液淨化透過日本進口的雙層過濾技術,濃稠的血液得以迅速去除膽固醇和三酸甘油脂,促進血液更順暢流動,進而大幅提升新陳代謝,協助緩解脂肪肝並降低體脂。這項血液淨化療程還能有效減少血液中頑固的自由基、發炎因子與重金屬,從根本提升免疫系統,並降低腫瘤風險。

此外,血液淨化對於改善睡眠質量和提亮氣色有顯著效果,更能降低動脈硬化、中風及心肌梗塞的發生機率。當血液達到純淨狀態,細胞便能重新煥發活力,為身體帶來持久的抗老功效。許多完成療程的顧客都驚喜地表示,身體感到輕盈,猶如重獲新生。

|正欣診所 血液淨化療程介紹|

真實案例分享 / 台商 張先生
五顆金色星星圖示,象徵五星好評或最高評價。
正欣血液淨化服務流程

專業且貼心的健康管理

護理師進行抽血前評估,確保療程安全與準確性,打造專業醫療體驗。

1.專家評估與檢測

在療程開始前,由專家進行詳細的身體狀況評估,並進行血液檢測,以制定個人化的健康方案。

遠紅外線桑拿艙,溫熱排汗舒緩壓力,有助於促進循環與代謝。

2.遠紅外線桑拿浴排毒

療程前進行獨立頂級遠紅外線桑拿浴,幫助身體先行排,讓血液淨化效果更顯著。

貴賓接受血液淨化療程,護理師親切關懷並全程陪同,療程舒適安心。

3.血液淨化療程進行中

整個療程約2至4小時,由專業醫護人員全程陪同並監測機器運作及身體數據,確保安全無虞。

營養點滴注射搭配多種維生素,有效補充身體所需能量與微量元素。

4.維生素營養補充

療程後進行維生素輸入,幫助細胞迅速恢復營養,增加身體活力。

5.營養師專屬飲食計畫

營養師提供客製化的術後飲食建議,並安排用餐與休息,讓您在舒適的狀態下完成療程。

醫師正在和病人進行衛教。

6.持續健康追蹤與關懷

療程結束後,正欣診所將持續提供健康關懷,並定期追蹤,協助您維持最佳健康狀態。

正欣的血液淨化

與離心機技術、洗腎的差異

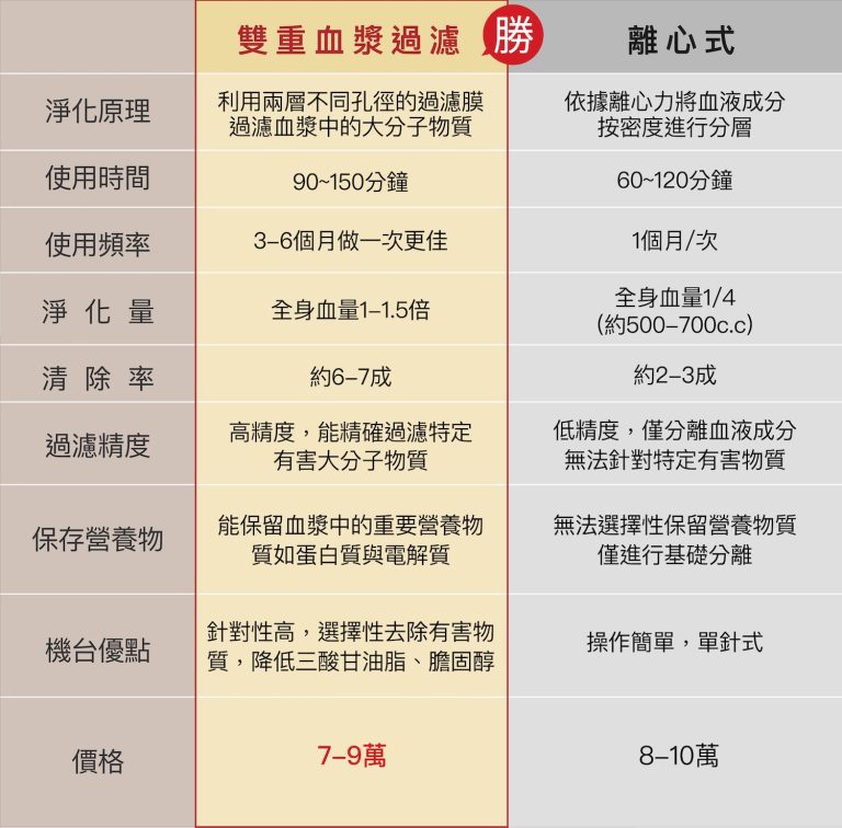
雙重血漿過濾術不同於傳統的離心技術或洗腎療程,其針對性更強,且專為預防健康設計,無需運用代用血漿、無需像洗腎一樣代替腎臟功能。

◆ 雙重過濾技術

利用兩道過濾技術精準透過濾心分離將血球與自體血漿還給身體,去除膽固醇、三酸甘油脂和重金屬等大分子毒素,不影響健康的營養成分,將多餘的毒素一次清除乾淨。

◆ 保留健康養分

雙重血漿過濾僅去除有害物質,溫和且不損及健康成分,對於長期維護健康有顯著成效。這項療程特別適合想改善代謝、抗衰老及減少心血管風險的健康人群。

|血液淨化療程與洗腎比較圖|

正欣血液淨化與洗腎比較,適用對象、副作用、過濾物質與感染風險全面解析,血脂與心血管保養首選療程。
血液淨化和洗腎不一樣的地方。

|雙重血漿過濾與離心式差異|

五大保障機制,讓貴賓安心接受血液淨化療程,提升治療信心與安全感。
日本進口血液淨化設備,通過衛福部與FDA認證,品質與安全雙重保障。
血液淨化療程全程採用一次性濾心與管路,有效杜絕感染風險,守護您的健康安全。
療程前由專業護理人員進行血液檢查與健康評估,量身打造個人化血液淨化方案。
血液淨化全程醫護監控,專業醫護人員陪同,嚴密監測數據,確保療程安全。
正欣診所專業的醫療團貴,療程後有一對一健康指導和定期追蹤,貼心後續關懷。

血液淨化療程Q&A

  • 血液淨化療程後膽固醇真的會降下來嗎?

    是的。
    療程前後都會抽血檢驗,看到明顯數值改善。

  • 哪些人不適合做血液淨化療程?

    血液淨化是非常安全的療程,但若女性經期、感冒發燒、血糖血壓不穩、癌症治療中、凝血功能嚴重異常、血紅索嚴重不足貧血者、對營養點滴過敏者,則不適合施作。
    請放心,正欣醫療國隊會依照您的健康狀況,謹慎評估是否適合進行獠程。

  • 血液淨化療程安全嗎?會不會有感染的風險?

    不會的。請放心,血液淨化是安全的療程,所有耗材(濾心、管路、針具)全部為單次使用即丟棄,不用擔心會有感染的風險。且機器本身僅為控制運作之角色,並不會碰觸您的血液。

  • 一次血液淨化療程時間大概多久?

    一般來說整個療程約2-3個小時,根據每個人的體重和血管的狀況會有所不同。

| 真實見證:重拾健康活力 |

許多完成血液淨化的顧客分享他們在生活品質上的明顯改善,血液淨化能清除體內的發炎物質、重金屬和低密度脂蛋白膽固醇,如同「血管大掃除」般讓每個貴賓都煥然一新、減少身心負擔,享受輕盈自在的生活。

ARM台灣總裁/曾志光 先生

血液淨化療程
釋放高壓生活的身心負擔


作為半導體業界的領袖,曾先生長期面對極高的工作壓力與頻繁的出差。透過正欣診所的血液淨化,他感受到了身體不一樣的變化,精神變得更加專注與穩定,肩頸也比較不痠痛了,血液淨化協助曾先生進行了一次血管的大掃除,讓他在高壓生活中能保持健康狀態,精神旺盛。。

真實案例/許先生

三酸甘油脂超標
血液淨化助我擺脫健康隱憂


忙碌的生活與不健康的飲食習慣讓許先生的三酸甘油脂高達367!透過正欣診所的血液淨化療程,搭配營養師設計的飲食調整,他體內的多餘油脂和有害物質被有效排除,血液淨化後,他的血管如新生般清透,讓他找回年輕的輕盈感,並徹底擺脫了脂肪過高的健康隱憂。

真實案例/李先生

血液淨化後
血脂清除 身體輕盈再現


李先生長期有高血脂問題,並且有抽菸的習慣使他的血液循環受到影響。透過正欣診所的血液淨化療程,深入清除血液中的多餘脂肪和毒素,讓他的血管暢通無阻,身體也變得更加輕盈。血液淨化後,他感受到精神狀態和體能的顯著提升,生活品質大幅改善。

真實案例/董先生

朋友健康亮紅燈
讓我意識到預防的重要性


當董先生看到身邊朋友因心血管問題而出現健康危機,他開始積極重視血管疾病預防。選擇正欣診所的血液淨化,明顯感受到血液中的毒素和膽固醇被徹底清除,血管恢復暢通,也讓董先生認識到預防心血管疾病對於維持長期健康的重要性。

正欣診所心臟專科蕭卜源醫師,透過1分鐘快速檢測血管健康度,預防中風、高血壓與心肌梗塞。
正欣診所心臟專科蕭卜源醫師,協助快速檢測血管健康,預防中風、高血壓與心肌梗塞。